期货交易与外汇保证金交易有什么区别
期货交易和外汇保证金交易都是高杠杆的金融衍生品交易,但在多个核心维度上存在根本区别。理解这些区别对选择适合自己的市场至关重要。
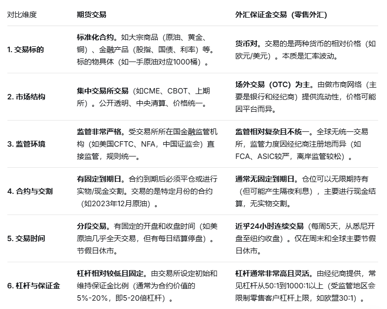
下表从核心维度进行了直接对比:


核心区别总结与选择建议
1.市场本质:具体商品 vs. 货币汇率
○期货:让你交易实物商品或金融指数的未来价格。你需要了解该品种的供需基本面(例如,交易原油需要关注OPEC、库存、地缘政治)。
○外汇:让你交易国家货币之间的汇率。你需要了解宏观经济、利率差异和央行政策。
2.安全与透明:交易所 vs. 场外市场
○期货因其中央清算和严格监管,在资金安全和防市场操纵方面具有天然优势。你的交易对手方是清算所,而非经纪商。
○外汇市场更分散,选择受顶级监管的经纪商至关重要,否则可能面临平台风险。
3.交易习惯:固定合约 vs. 灵活持仓
○期货交易者必须关注合约到期日,并进行换月移仓操作。
○外汇交易者无需担心到期,可以更自由地长线持仓,但需计算隔夜利息(掉期点)。
4.波动性与杠杆:不同风险来源
○期货:单个品种(如股指、原油)可能在特定事件下出现极端波动。杠杆较低,但合约价值大,单点波动金额可能很高。
○外汇:主流货币对波动相对平稳,但高杠杆会显著放大风险。高杠杆也使得小额资金更容易被清洗出局。
如何选择?
●选择期货交易,如果你:
○对特定大宗商品或金融指数有深入研究。
○看重市场的绝对透明性、公平性和严格的监管保护。
○接受分段交易时间,并愿意管理合约到期事宜。
○资金量相对较大,能承受较高的单合约保证金。
●选择外汇保证金交易,如果你:
○对全球宏观经济和货币走势更感兴趣。
○需要24小时连续交易的灵活性,尤其是利用业余时间。
○资金量较小,希望通过高杠杆获得更高的资金使用效率(但必须深知其风险)。
○能够投入大量精力甄别和选择一家信誉卓著、监管严格的经纪商。
最后也是最重要的忠告:
两者都是高风险、高杠杆的复杂金融工具。对于绝大多数散户而言,亏损是极大概率事件。 在进入任何一个市场前,必须:
1.完成系统性的学习。
2.用模拟账户进行长时间练习。
3.制定并严格遵守包含仓位管理和止损的交易计划。
4.只用输得起的闲钱进行交易。 请根据自身的知识结构、风险承受能力、时间和资金条件,做出审慎选择。
加入我们,立享100%全返佣
始于2008年的外汇返佣大品牌,外汇返佣老字号,比来比去还得是亭辉!不加点不加佣不唯利是图,亭辉有态度,交易更放心!联系客服申请返佣!QQ:2559915,微信:tinghuiwaihui
QQ客服
微信客服